TAID台北市室內設計裝修商業同業公會TAID台北市室內設計裝修商業同業公會TAID台北市室內設計裝修商業同業公會
0

經濟部標準檢驗局 | 舉辦「強化『室內簾』商品符合國家標準及標示說明會」

  • 首頁
  • Portfolio
  • 經濟部標準檢驗局 | 舉辦「強化『室內簾』商品符合國家標準及標示說明會」

最新消息

經濟部標準檢驗局

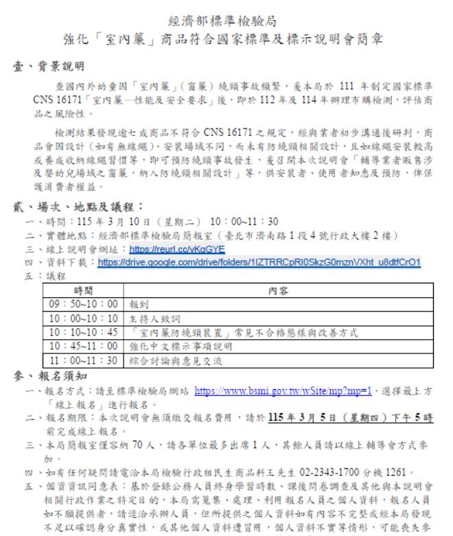
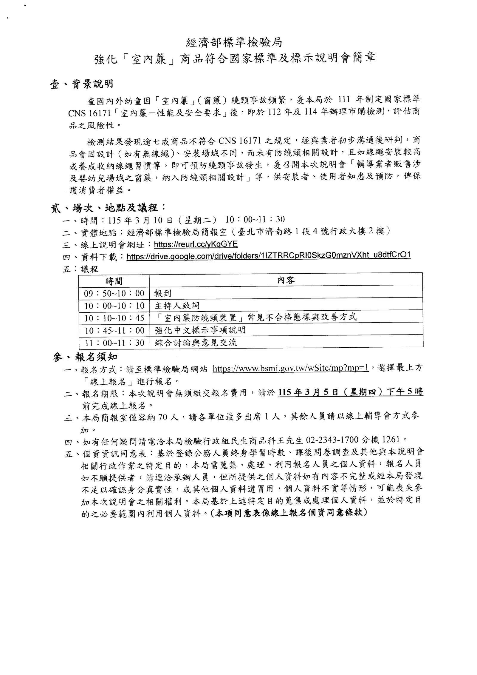
本局訂於115年3月10日上午10時在本局簡報室舉辦「強化『室內簾』商品符合國家標準及標示說明會」,請派員參加,並請惠予轉知所屬相關機關(構)、會員或業者,請查照。

  • 轉知公文
  • 經濟部標準檢驗局
  • 經標檢政字第11430014080號
  • 115-02-23

報名方式

<<點擊前往>>

會議資料:

<<點擊前往>>

Archives

尚無彙整可供顯示。

Categories

  • 沒有分類

At vero eos et accusamus et iusto odio digni goikussimos ducimus qui to bonfo blanditiis praese. Ntium voluum deleniti atque.

Melbourne, Australia
(Sat - Thursday)
(10am - 05 pm)
Shopping Cart (0 items)