TAID台北市室內設計裝修商業同業公會TAID台北市室內設計裝修商業同業公會TAID台北市室內設計裝修商業同業公會
0

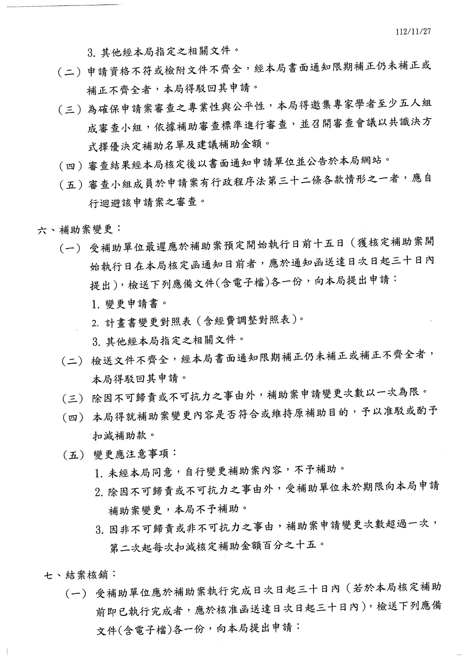
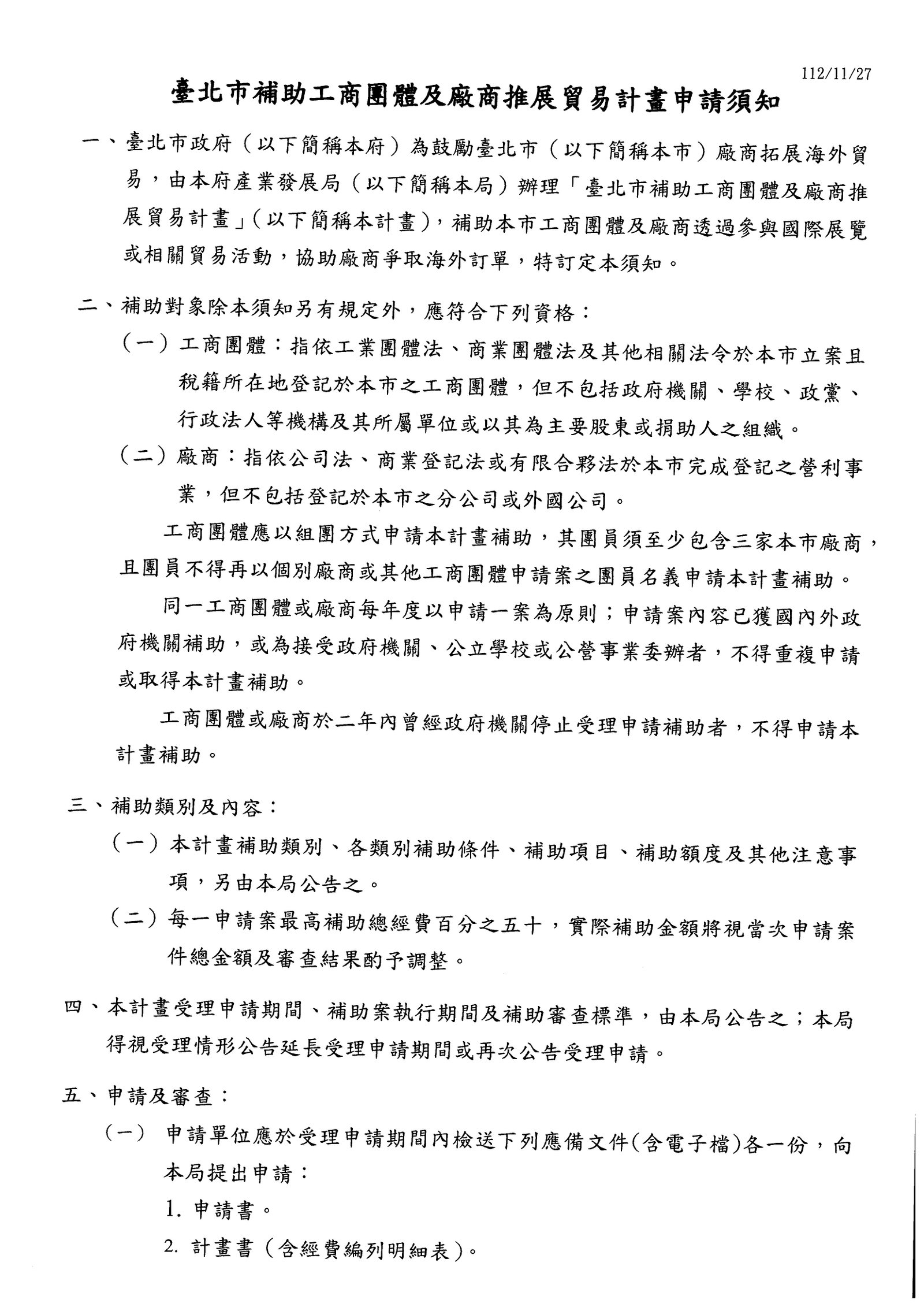
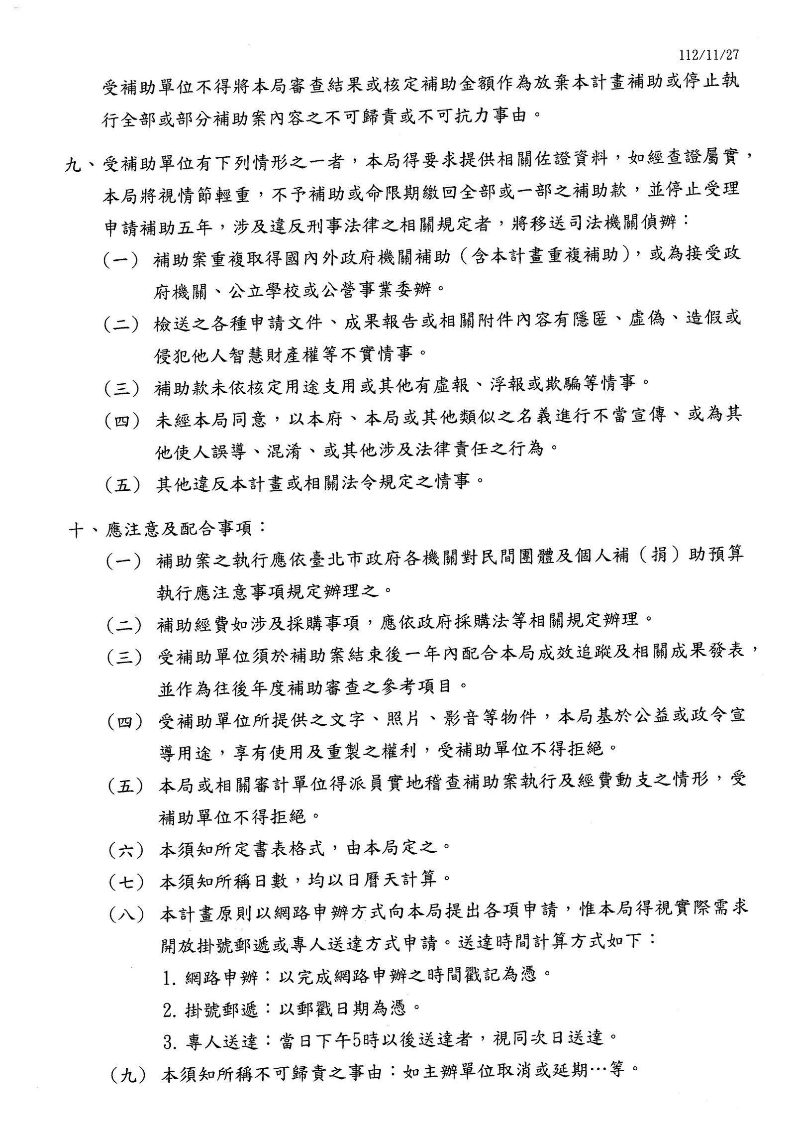
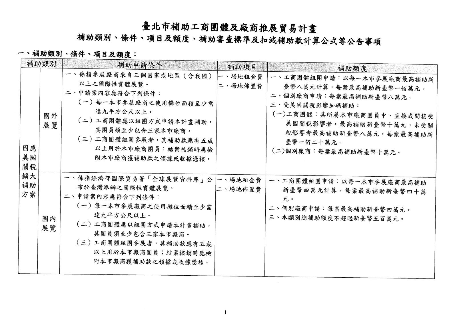
社團法人中華民全國中小企業總會 | 115年度「臺北市補助工商團體及廠商推展貿易計畫」

  • 首頁
  • Portfolio
  • 社團法人中華民全國中小企業總會 | 115年度「臺北市補助工商團體及廠商推展貿易計畫」

最新消息

社團法人中華民全國中小企業總會

惠請貴單位宣傳及轉知會員有關115年度「臺北市補助工商團體及廠商推展貿易計畫」受理申請作業,敬請查照。

  • 轉知公文
  • 社團法人中華民全國中小企業總會
  • 育秘字第1150800028號
  • 115-03-13

影片

<<點擊前往>>

Archives

尚無彙整可供顯示。

Categories

  • 沒有分類

At vero eos et accusamus et iusto odio digni goikussimos ducimus qui to bonfo blanditiis praese. Ntium voluum deleniti atque.

Melbourne, Australia
(Sat - Thursday)
(10am - 05 pm)
Shopping Cart (0 items)