TAID台北市室內設計裝修商業同業公會TAID台北市室內設計裝修商業同業公會TAID台北市室內設計裝修商業同業公會
0

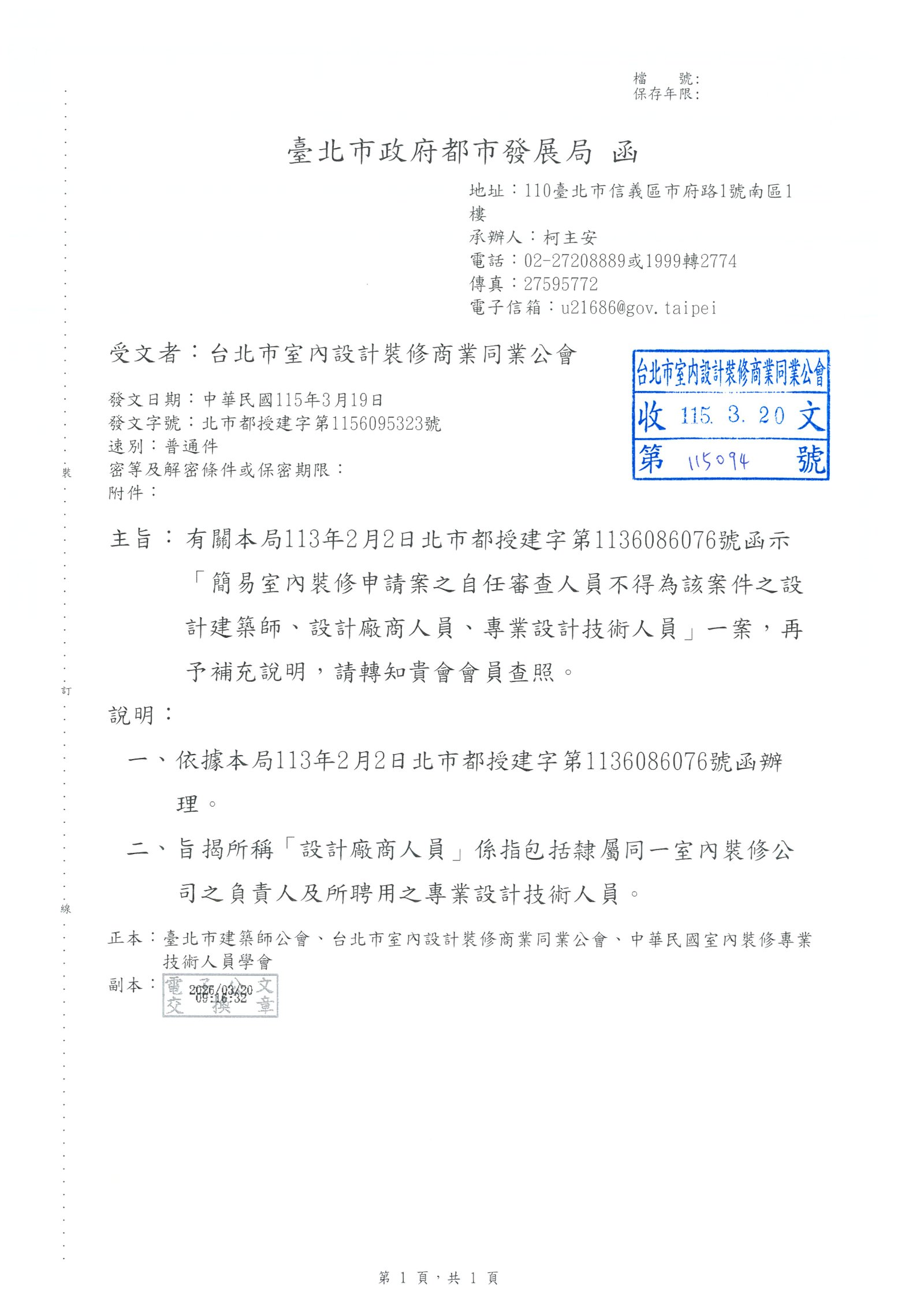
臺北市政府都市發展局 | 簡易室內裝修申請案之自任審查人員不得為該案件之設計建築師、設計廠商人員、專業設計技術人員

  • 首頁
  • Portfolio
  • 臺北市政府都市發展局 | 簡易室內裝修申請案之自任審查人員不得為該案件之設計建築師、設計廠商人員、專業設計技術人員

最新消息

臺北市政府都市發展局

有關本局113年2月2日北市都授建字第1136086076號函示「簡易室內裝修申請案之自任審查人員不得為該案件之設計建築師、設計廠商人員、專業設計技術人員」一案,再予補充說明,請轉知貴會會員查照。

  • 轉知公文
  • 臺北市政府都市發展局
  • 北市都授建字第1156095323號
  • 115-03-20

Archives

尚無彙整可供顯示。

Categories

  • 沒有分類

At vero eos et accusamus et iusto odio digni goikussimos ducimus qui to bonfo blanditiis praese. Ntium voluum deleniti atque.

Melbourne, Australia
(Sat - Thursday)
(10am - 05 pm)
Shopping Cart (0 items)